
前言
“专升本没上岸,想拿个全日制本科学历还有其他出路吗?”
正值省内统招专升本考试成绩公布的节点,这个问题一定困扰着很多同学和家长。
近年来,全国专升本面临“公办缩、民办扩”的结构性矛盾,想进公办院校依旧难上加难。以2025年山东专升本为例,公办录取率不足13%,而多数省份只有一次考试机会,让专科生们争取全日制本科学历的难度大大提升。
但专科生的出路,从来不止一条。韩国留学正在成为国内专科生提升学历的新风口。
实际上,自2000年代初,韩国大学接受中国学生赴韩插班本科的制度就已正式成型,近年来,每年更是有上万名学生通过这条路径升学。为什么能实现?因为韩国实行学分互认制度——国内三年制全日制大专所修学分,可以被韩国大学承认并抵扣本科学分,学生插班大三或大四后,只需补满剩余学分即可毕业拿全日制本科学历,学位证书与韩国本国学生完全相同,回国后可在教育部留学服务中心进行认证。
这套机制有韩国《高等教育法》和大学自主招生权作为依据,更有我国教育部留学服务中心发布的《国(境)外学历学位认证办法》提供认证支撑,合规、稳定、成熟。

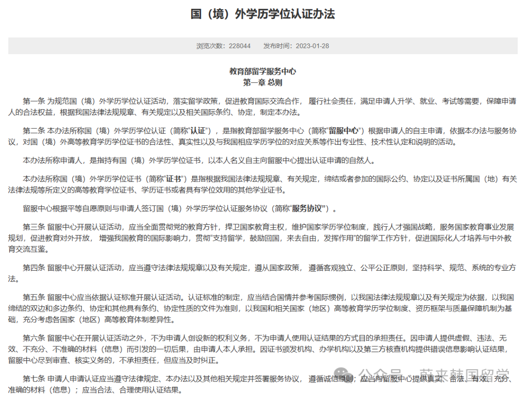
教育部留学服务中心
国(境)外学历学位认证办法部分内容
01
为什么专升本要选择韩国留学?
权威认证,全球热门留学城市
数据显示,在韩外国留学生人数已突破25万大关,其中中国学生超过7.6万人,稳居第一大生源国(数据来源:韩国教育部《2025年国内高等教育机构外国留学生统计》)。而在2026年QS最佳留学城市排名中,韩国首尔登顶全球首位。
“家门口的留学”,实现回家自由
韩国与中国隔海相望,以从青岛飞首尔为例,整个空中飞行时间仅需约一个半小时,非常方便同学往返及家长探望。
上榜QS的韩国名校云集
在目前认可度最高的QS世界大学排名中,2026年韩国189所认证大学中,有42所上榜,同学们有更多机会冲刺比肩国内双一流/省重点院校的世界名校。
再加上中韩关系持续向好、韩国推出多项利好的签证办理政策,再加上K-pop文化在全球的影响力,让越来越多的中国学生将目光投向了韩国。
02
韩国一年制中文授课专升本
韩国一年制中文授课专升本项目近年来凭借以下几大优势,成为国内学生专升本的热门选项。

✅ 申请无韩语能力要求。全程中文或中韩翻译授课,告别因语言不通带来的学习障碍。
✅ 专业开设齐全,可跨专业申请。打破原专业限制,可以重新规划人生赛道。
✅ 一年拿全日制本科学历。国内三年制全日制大专生可直接插班进入韩国院校大四。只要学习态度端正,仅需1年即可获得全日制本科学士学位,毕业后学历受中韩教育部双重认证,回国后可享受考公、考编、人才补贴等留学生待遇。
✅ 无需参加高难度统考。采用申请制入学,省去漫长的备考时间。
✅ 毕业难度较低。修够学分即可毕业,无论文要求。
✅ 经济负担小。总体留学预算10万元左右,花费与国内民办院校相差无几但可冲刺QS名校。
✅ 留学生活安全性强。学校优先保障校内宿舍,韩国整体治安良好。

03
韩国一年制中文授课专升本
部分热门院校清单

注:具体院校开设专业及学费标准以韩国院校官方简章为准

04
助力圆梦韩国留学,专业团队更安心
山东领创蔚来国际教育隶属于山东领创教育集团,前身为集团韩国留学部,自2007年成立以来,深耕韩国留学领域19年,是集留学中介服务、语言培训、落地服务、高校合作于一体的综合性服务机构。19年风雨沉淀,累计输送近4000余名学生成功赴韩留学,形成完善的服务体系、丰厚的行业资源,从前期规划到后期毕业认证,全程保驾护航。
公司立足山东,面向全国,在山东济南、青岛、淄博、东营设有校区,为留学学子提供一站式全心服务,为你的专升本留学之路筑牢根基。
深知留学学子择校的纠结与顾虑,领创蔚来团队亲自远赴韩国,实地走访50余所合作院校,深入探访校园环境、专业设置、教学质量、住宿条件,摸清每所院校的特色与优势,摒弃夸大宣传,为你提供最真实、最全面的院校信息,精准匹配适合你的专升本院校与专业,避免盲目择校走弯路。
领创蔚来与韩国50余所高校达成深度战略合作,正式获得各校官方招生授权,同时收获多所院校颁发的感谢状与合作认证。我们的服务资质、合作实力得到韩国高校官方认可,拒绝“无资质中介”,让你的专升本留学之路有官方背书,全程合规、安心无忧。

所有申请院校均为中国教育部涉外监管信息网可查的正规大学,杜绝“野鸡大学”,毕业后可获得教育部留学服务中心认证,可以继续升学、就业或考公、考编,能享受落户、人才补贴等留学生待遇。

中国留学网认证院校查询页面

教育部留学服务中心学历学位认证书(样本)

05
为什么选择我们?

为助力专升本考试发挥不理想的同学获得进入名校取得全日制本科学历,领创蔚来韩国留学特推出韩国一年制中文授课专升本一站式服务特惠系列项目!
申请服务费用低至800元起!
(费用包含韩国院校网申报名费、材料公证认证费、签证申请费)

服务内容包含升学规划、材料翻译及公证、线上申请、面试指导、代办签证、申请宿舍、行前指导、境外咨询、中留服认证指导、代缴韩币......等系列服务。
此外,报名后额外赠送免费线上韩语菁英课程及开学大礼包,助力各位学子安心开启韩国留学生活。

全程无二次收费,让家长放心托付,让学生安心升学!
※ 所收取费用为申请服务费,不含国外学费、生活费等费用。
※ 个别院校需结合学校要求缴纳项目费用,咨询时会提前告知。
2026年9月入学通道开放中!
韩国热门院校及专业名额有限,招满即止!
如果你:
✅ 是三年制全日制大专应往届毕业生
✅ 统招专升本考试没有取得理想的成绩
✅ 预算有限但想尽快拿到全日制本科学历
✅ 担心市面上中介机构不够稳妥靠谱
想要获取全面的韩国一年制中文授课专升本院校清单及费用明细?
想抢占韩国一年制中文授课专升本一站式服务特惠名额?
如需了解具体院校的
申请时间、语言要求或国内韩语学习规划
欢迎随时咨询
我们将为各位同学提供更精准的指导!
韩国高校本硕博2026年9月入学批次火热申请中,想要了解更多关于韩国留学相关信息,可以添加董老师微信咨询哦~
咨询热线:187 6588 4001(同微信)
